第六届数字中国建设峰会会议活动日程安排表出炉!
发布时间:2023-04-22 09:39
文章来源: 数字中国建设峰会
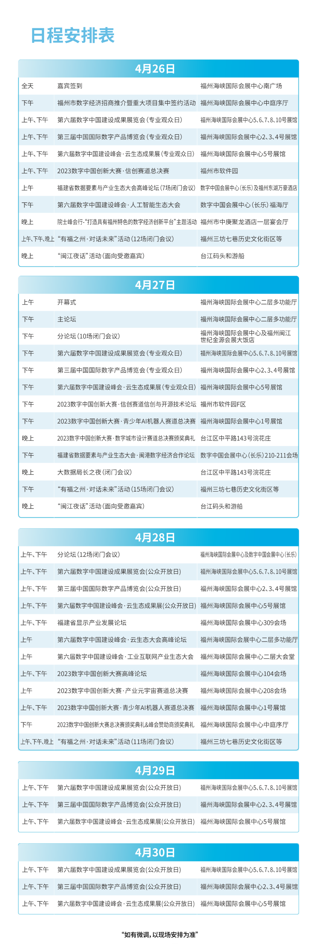
第六届数字中国建设峰会将于4月27日至28日在福州海峡国际会展中心举行。本届峰会以“加快数字中国建设,推进中国式现代化”为主题,系列活动包括开幕式、主论坛、分论坛,数字中国建设成果展、数字产品博览会、数字中国创新大赛,以及云生态大会、工业互联网生态大会、人工智能生态大会、“闽江夜话”“有福之州·对话未来”、数字经济重大项目签约等特色活动。
收好这份日程安排表,第六届数字中国建设峰会会议活动日程先睹为快!

会议期间还将举办第六届数字中国建设成果展览会最佳成果评选颁奖仪式、福建省数字经济重大项目集中签约仪式等活动,并设置数十个应用体验点及若干条参观线路;更多会议及活动详细信息请持续关注数字中国建设峰会微信公众号发布的相关推文。
扫一扫在手机上查看当前页面


