4月22日,2025数字中国创新大赛·信创赛道全国总决赛在杭州隆重开幕!本次活动由第八届数字中国建设峰会组委会主办。作为国内首个以“国产化数字生态”为方向的专业赛事,本届赛事以“繁荣信创生态 建设数字中国”为核心,汇聚来自全国四大赛区的19支顶尖团队同台竞技,邀请来自政府主管单位领导以及深耕信创产业发展的行业协会代表及行业专家,共同探索供应链韧性提升与核心技术自主创新的融合路径,为国产数字生态建设注入强劲动能。
七年深耕,国产化替代已经从政策驱动转向市场驱动,从基础适配跃升场景攻坚,从区域试点迈向全国协同。信创赛道专家组组长、工业和信息化部电子第五研究所副所长王蕴辉在致辞中强调:“信创赛道是落实‘加强关键核心技术攻关’国家战略的重要实践。当前,信创产业亟需通过赛事平台加速创新链与产业链的深度融合。”她指出,本届赛事参赛作品数量创历年新高,其中党政事业单位、国央企参赛比例进一步提升,解决方案技术路径多样化,精准映射复杂行业需求。

信创赛道专家组组长、工业和信息化部电子第五研究所副所长王蕴辉致辞
中共杭州市委副秘书长戴军致辞表示,信创系统改造是一场关乎国家安全的战略行动、是应对国际竞争的重要战略举措。信创系统改造绝不只是简单的技术升级,而是一项“牵一发而动全身”的系统工程,不能仅仅止步于“能用”,而要向“好用”“领先”迈进,必须不断加大研发投入,推动产学研协同创新,打造自主可控的信息技术体系,真正实现以高水平安全保障高质量发展。希望通过本次大赛挖掘更多优秀解决方案,培育更多领军人才,为国家信创产业发展注入强劲动能。

中共杭州市委副秘书长戴军致辞
值得关注的是,今年的赛事进一步聚焦信创产业供应链韧性与安全水平的提升,对参赛作品提出了更高要求。在评分环节,赛道重点将“供应链安全”纳入核心评分体系,要求参赛作品不仅要满足解决功能性需求,还要提高产品体系上下游的供应链成熟度,并建立全面的供应链安全管理体系。选拔模式上,本届赛事延续“线下大区赛+全国总决赛”机制,设置华北(北京)、华东(杭州)、华中(长沙)、华南(广州)四大赛区,通过多层级严格评审确保公平透明,助推信创产业区域协同与均衡发展。
全国总决赛现场,19支队伍凭借其在核心技术攻关、供应链安全管理及行业场景创新等领域的突出成果展开巅峰对决。通过路演展示及选手答辩两大环节,评委从运行环境、易用性、兼容性、可推广性以及性能、创新性、供应链安全等多个维度对作品进行验证和评估。最终,南航数智科技(广东)有限公司的“自主可控飞行计划系统”、北京市大数据中心与京东科技信息技术有限公司联合参赛的“北京市政务协同办公平台‘京办’”、光线云(杭州)科技有限公司的“基于国产算力环境的渲染引擎开发应用平台”,成功摘得一等奖桂冠。
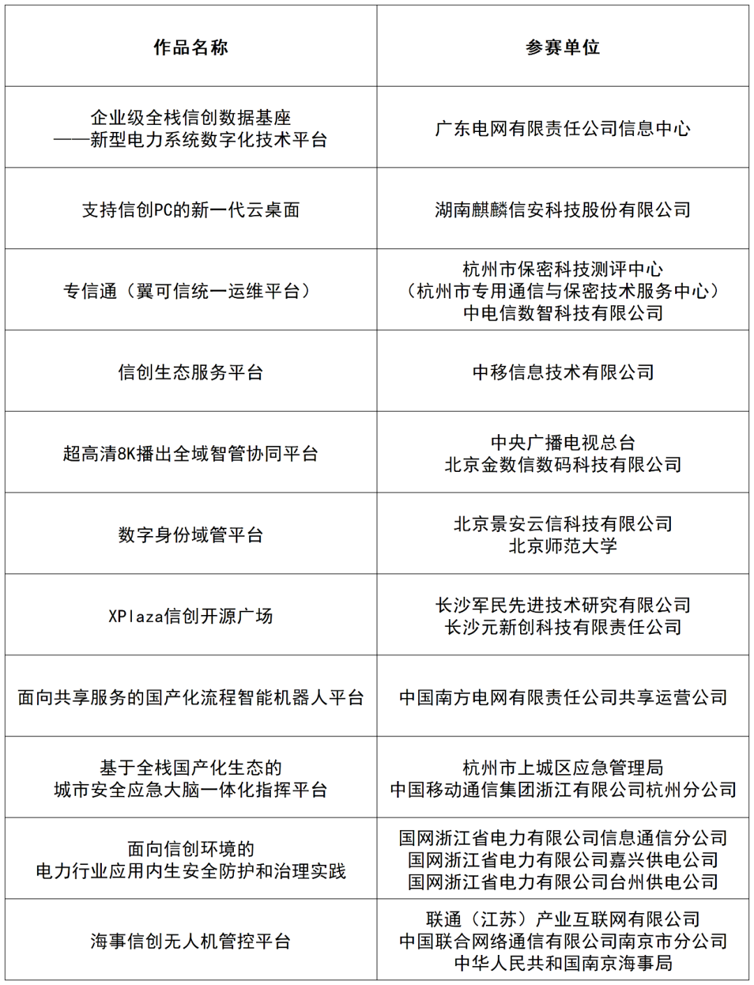
2025数字中国创新大赛信创赛道全国总决赛获奖名单
一等奖

二等奖

三等奖

自2019年开赛以来信创赛道始终紧扣国家战略需求,累计吸引全国超千家单位、1万余名选手参赛,举办适配培训、技术峰会等系列活动近百场,覆盖金融、能源、通信、医疗等关键领域,孵化出数千项国产化创新成果,助推国产数字生态快速演进。未来,信创赛道将继续肩负使命,以技术为矛、安全为盾,以赛事为纽带,凝聚生态合力及全产业链创新力量,推动国产软硬件从“并跑”向“领跑”跨越,为数字中国建设提供坚实支撑,助力中国在全球信息技术竞争中占据战略高地。

扫一扫在手机上查看当前页面


网站地图