7月30日,2020数字中国创新大赛-区块链赛道线上初赛正式结束。经过近三个月线上角逐,来自福建、北京、上海、浙江、广东、四川等省市地区的15支团队最终脱颖而出,成功晋级总决赛。
据悉,作为数字中国建设峰会“一会、一展、一赛”的重要组成部分,2020数字中国创新大赛由数字中国建设峰会组委会主办。作为2020数字中国创新大赛的六大赛道之一,区块链赛道以“链动中国智享未来”为主题,面向海内外致力于区块链技术的开发者,以及具备区块链领域创新应用能力的个人和组织,旨在搭建数字中国区块链技术交流和应用开发平台,为数字中国建设助力。
区块链赛道自4月9日线上开赛以来,吸引了区块链相关的政、产、学、研界共1006支队伍参赛。经过激烈的线上角逐,三道赛题的前五名参赛队伍共计15支赛队最终获得总决赛晋级资格。从福州市大数据委获悉,本次晋级的赛队既有来自知名企业的商业应用人才,又有知名高校的技术创新人才,还有重点机构的科研人才,他们剖析赛题任务,给出解决方案,展现出超强的技术应用能力、高水准的技术创新能力和扎实的科研业务能力。
“为了打造高水准、高规格的赛事,区块链赛道打通产学研界壁垒,集聚了各方优质资源,并整合了区块链开发者社区、业界爱好者等资源。区块链赛道不只是一个竞赛平台,更是一个人才汇聚、交流、学习以及共同解决产业难题的平台。通过竞赛形式,不仅为大量优秀的高校、企业以及科研人才提供了比拼智慧、切磋技艺、展示才华的舞台,其创新搭建了产学研融合平台,更为企业解决实际发展中面临的技术障碍、实现业务和商业模式等方面的难题提供平台。”福州市大数据委相关负责人说到。
据悉,2020数字中国创新大赛总决赛期间,晋级区块链赛道总决赛的15支赛队,将进行终级比拼,争夺一、二、三等奖及优胜奖,并角逐72万元奖金。
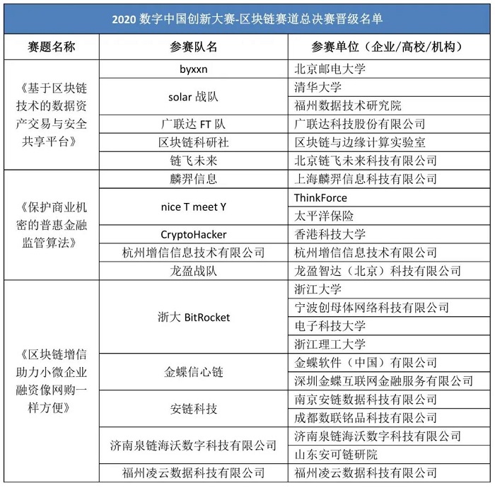
附:2020数字中国创新大赛-区块链赛道总决赛晋级名单

审稿 方杰
编审 吴旭婧
附件:
扫一扫在手机上查看当前页面